Jakub Chłędowski
Jakub Chłędowski
Home
Projects
Talks
Publications
Contact
Light
Dark
Automatic
1
Robust Learning-Augmented Caching: An Experimental Study
Effective caching is crucial for performance of modern-day computing systems. A key optimization problem arising in caching–which item …
Jakub Chłędowski
,
Adam Polak
,
Bartosz Szabucki
,
Konrad Żołna
PDF
Cite
Code
Dataset
Poster
Video
Weakly-supervised High-resolution Segmentation of Mammography Images for Breast Cancer Diagnosis
In the last few years, deep learning classifiers have shown promising results in image-based medical diagnosis. However, interpreting …
Kangning Liu
,
Yiqiu Shen
,
Nan Wu
,
Jakub Chłędowski
,
Carlos Fernandez-Granda
,
Krzysztof J. Geras
PDF
Cite
Code
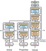
From Dataset Recycling to Multi-Property Extraction and Beyond
This paper investigates various Transformer architectures on the WikiReading Information Extraction and Machine Reading Comprehension …
Tomasz Dwojak
,
Michał Pietruszka
,
Łukasz Borchmann
,
Jakub Chłędowski
,
Filip Graliński
PDF
Cite
Code
DOI
Cite
×